| ||||
| Inhalt und Relevanz der Arbeit | ||||
|
Der Einsatz des Computers im Physikunterricht nimmt zu, wobei Simulationen besonders häufig genutzt werden. Viele Simulationen sind aber didaktisch ungeschickt oder stellen oft nicht genau das dar, was sich der Lehrer wünscht. Viele Simulationen bieten auch kaum Möglichkeiten, stärker einzugreifen bzw. sie abzuändern. Anders ist das beim Simulationsbaukasten Yenka, das auch als virtuelle Welt bezeichnet werden kann. Dieses Programm erlaubt dem Nutzer, in einer vorgefertigten Umgebung, in der zunächst die gewohnten physikalischen Gesetze gelten, frei zu experimentieren. Das Programm kann zwar bei Bewegungen und bei Licht nicht so viel wie Algodoo und ist nicht so flexibel, ist dafür aber leicht zu bedienen und hat noch andere Simulationsbereiche. In dieser Wissenschaftlichen Hausarbeit „Der Simulationsbaukasten Yenka - Beschreibung und Beispiele“ wird diese Software vorgestellt und viele Beispiele entworfen. Nach der Einleitung werden im 2. Kapitel zunächst relevante Begriffe wie „Modellbildung im Physikunterricht, „Modellbildung mit dem Computer“, „Animation“ und „Simulation“ geklärt und auf Multimedia aus lernpsychologischer Sicht eingegangen. Im 3. Kapitel werden allgemeine Informationen zu Yenka gegeben, die Benutzeroberfläche erklärt und das Arbeiten mit vorgefertigen Simulationen beschrieben. Es wird gezeigt, wie man selbst eine neue Simulation in einem der drei Bereiche „Bewegung“, „Elektrizität und Magnetismus“ und „Licht und Schall“ erzeugt. Im 4. Kapitel werden zahlreiche Beispiele aus verschiedenen Gebieten der Physik (Mechanik, Elektrizitätslehre und Strahlenoptik) vorgestellt, deren Erstellung beschrieben wird. Im 5. Kapitel wird ein Fazit gezogen und auf Algodoo hingewiesen, das mehr Freiheiten lässt. | ||||
| Download als pdf | ||||
| Die vollständige wissenschaftliche Hausarbeit | [Download als pdf, 2,1MB] | |||
| Bilder aus der Arbeit | ||||
![]() |
![]() |
|||
|
Energien beim Fadenpendel |
Strahlengang im Prismenfernglas |
|||
![]() |
![]() |
|||
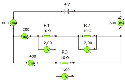
| Spannung und Stromstärke bei einer Schaltung von Widerständen |
Prinzip eines Stromwendermotors |
|||
| Verwandte Examensarbeiten | ||||
|
Physiksimulationen mit Cinderella 2.0 -
Schriftliche Hausarbeit von Sebastian Krohne Der Simulationsbaukasten Algodoo - Schriftliche Hausarbeit von Markus Zang | ||||
|
| Prof. Dr. Thomas Wilhelm, Institut für
Didaktik der Physik, Universität Frankfurt,
Max-von-Laue-Str. 1, 60438 Frankfurt am Main | | vorher: Didaktik der Physik, Universität Augsburg | | ehemals: Lehrstuhl für Physik und ihre Didaktik, Universität Würzburg | |